
中国最火的虚拟偶像被传月入 7k,粉丝破大防了。
作者 | 郑玥
编辑 | 郑玄
「珈乐毕业门」引发的震荡还在持续。圈外人因为这波热度知道了虚拟偶像和 A-SOUL,而圈内人则开始重新审视虚拟偶像和中之人的关系。
字节跳动和乐华娱乐联合发起的虚拟女团 A-SOUL,是过去两年国内最成功的虚拟偶像企划。短短两年时间,A-SOUL 的五名成员在 B 站、抖音聚集起数百万的粉丝——更难得的是,在这个以挑剔著称的小众亚文化圈子里,A-SOUL 不仅赢得了关注,还曾一度赢得了口碑。
但这一切在 2022 年 5 月 10 日戛然而止。当天下午,A-SOUL 突然宣布女团成员之一的珈乐将于 5 月 20 日「直播休眠」,消息一出,在 B 站、V 圈引起轩然大波。
图片来源:A-SOUL B 站官方账号
虽然官方表示珈乐只是因为个人原因暂时休眠而非退团,但很快就传出是因为珈乐的演员与官方不和,随后还有粉丝爆出扮演虚拟偶像的中之人待遇极差——女孩们不仅薪资低、加班程度高,还遭遇着职业损伤、职场霸凌,甚至被迫进行软色情表演。
杭州市滨江区人社局回复截图
部分消息被舆情扩大后介入的官方在一定程度上证实。5 月 14 日滨江区人力社保局回复部分网友反映的问题称:经调查,3 月底根据字节跳动内部业务规划,与 A-SOUL 团队各成员沟通续约事宜,珈乐不同意续约,项目组决定 5 月 20 日开始停止珈乐直播工作,并在 5 月 10 日对外宣布。
随着越来越多的细节被扒出,A-SOUL 的粉丝们彻夜难眠。他们很快从对珈乐退出的惋惜,转向对五名中之人待遇的不平,以及对 A-SOUL 背后运营方的愤怒。过去一周里,粉丝们冲向论坛、微博,以及 A-SOUL 在 B 站、抖音的直播间,向官方讨要说法。
在行业过去的经验和观念里,中之人只是虚拟偶像的表演者。其重要性排在虚拟偶像的人设和皮囊之后——前者为运营方对虚拟偶像的打造,而后者则来自于动捕技术和设计团队的审美。
但在这场粉丝发起的「运动」中,这个根深蒂固的「常识」正在被打破。粉丝们用行动告诉 A-SOUL 甚至整个虚拟偶像行业的运营者:他们喜欢的不只是虚拟偶像的外皮,也是那个每天直播和粉丝聊天对话,活生生的中之人。
01「破大防了」
「下午猝不及防看到珈乐毕业的公告,因为在工作不得不克制,只敢小心翼翼地偷偷抹泪,」一个女粉丝在微博中记录了自己听到消息后的反应。「直到晚上十点下了班,从校门口一路哭着回家,奔三的老女人跟个撒泼小孩一样嚎啕大哭。」
微博超话里有人求助如何安慰粉丝朋友
珈乐的粉丝把自己称为「皇珈骑士」,骑士守护的公主没了,用「他/她们的世界塌了」来形容一点也不夸张。
5 月 10 号、11 号这两天,很多粉丝白天还在工作、学习,晚上回家就整夜刷起新闻、群和各种论坛,然后半夜两三点钟在朋友圈和微博转发——或鸣不平,或骂运营,或者只是发一连串「啊啊啊啊」,发泄自己的悲伤。
对不少粉丝而言,珈乐的毕业公告来得如此突然,但当他们事后回忆起来,其实已有征兆。4 月底,一场「开盒危机」正在席卷 A-SOUL,已经有珈乐「毕业」的传言出现,但当时没人相信,因为一切在顺利进行,珈乐刚推出个人单曲,还发布了和 Keep 合作的健身课程。
「开盒」是虚拟偶像圈子中的一个专有黑话。虚拟主播的一大特点,就是面对公众时全部以虚拟的形象来演绎,而表演的「中之人」完全隐于幕后。这就难免有粉丝或者其他网民会产生窥私的欲望,他们通过人肉搜索、盗取账号等手段,来定位到「中之人」的个人信息并公之于众。
圈内把这种行为称作「开盒」,最近几年在 VTuber 的发源地日本,以及发展快速的中国,一旦被「开盒」,几乎意味着虚拟主播生涯的终结。因为这一行为的严重后果,也让它有了「盒武器」的戏称。
早在去年 7 月,A-SOUL 成员之一的向晚就遭遇过一场开盒危机。而在今年 4 月,A-SOUL 剩下的四名成员也被粉丝一一扒出真实身份。
其中珈乐中之人使用的网易云账号被曝光,这个鲜有人关注的账号,被认为是珈乐的中之人用于记录自己的工作生活的私密墙。

被认为是珈乐使用的网易云音乐账号
其中既有提到珈乐在直播中谈到的工作时被动捕服划伤、在训练中伤到了胸椎等,还提到关于近期续约,被领导辱骂、在凌晨被叫醒等工作中的问题和细节,不仅让珈乐的粉丝「破了防」,更让他们把矛头开始指向 A-SOUL 企划背后的运营方——字节跳动和乐华娱乐。
02「我们守护的到底是谁?」
珈乐毕业公告发布后,大量的消息开始在粉丝圈中流传,粉丝对「官方」的质疑主要集中在四个方向:
• 传言称 A-SOUL 的中之人们之前的工资只有 7k,后期运营提出涨薪至 1.1w 底薪+1% 直播收入提成,条件为成员必须续约。并且 A-SOUL 工作强度极大,住宿和饮食条件一般。
• 根据「开盒」得到的珈乐社交账号中的信息,成员们生活窘迫、工作强度过大、安全得不到保障以及有职场霸凌情况。
• 企划还有涉嫌软色情的嫌疑,网上流传的证据包括早期乃琳的 AI 软色情视频片段,珈乐直播中被指令爬上桌子等视频。
• 运营团队计划以 AI 替代原本的中之人。
面对铺天盖地的质疑,运营方的第一个应对,是让 A-SOUL 成员在直播中回应粉丝的质疑、5 月 11 日晚原定乃琳直播的时间,临时加播了一场珈乐的单人直播。
粉丝们认为这是要用女孩们做挡箭牌,计划要「冲」这场直播。一些曾在游戏主播圈用过「独轮车」的粉丝计划重操旧业,即在直播间用一些软件插件,持续发同一句弹幕刷屏;同时粉丝们在私下里约定,坚决不在直播间为 A-SOUL 充钱打赏。
11 日晚的直播里,很多弹幕可能被屏蔽了,零星出现了直接的提问——薪资如何?加班严重吗?会吃不惯饭菜吗?伤口怎么样了?你过的开心吗?
珈乐读了这些问题,但她的回答却像是读事前准备好的公关稿。「月薪 7 千和 1 万 1 都是假的啦」,被动捕服划伤是因为「我天生皮肤就很软」,「你开心我就开心」。人气最高的嘉然回答待遇问题时说,「一千块的小裙子还是能买得起的啦!」
因为成员们的顾左右而言他,时而念起台本,粉丝称这是「虚拟主播史上最具虚拟感的一次直播」、「一眼假」。
有粉丝在弹幕中写道:「不去鸟巢了,我们回家」。去鸟巢开演唱会是 A-Soul 和粉丝们此前的约定,但看过一连串触目惊心的爆料,不少粉丝表示如果这个约定是用 A-SOUL 成员们被伤害的代价实现,那他们宁愿不实现了。

珈乐 B 站直播截图
但成员贝拉的发言打破了一些粉丝的自我感动:「回哪个家?这里就是我的家,我们还有去鸟巢的梦」。
于是这场直播后有人「回旋了」,想要支持留下来的女孩子们,但还有人坚持不能轻易原谅「作恶的资本」。粉丝被分成「回旋派」和「主战派」。
第二天,为了表达抗议,粉丝们先是呼吁取关账号,5 月 12 日一天,A-SOUL 的 B 站官方账号和成员账号各掉粉 3-5 万。
此外为了引起更大的关注,原来主要在 B 站、豆瓣活动的粉丝,开始在更加大众的微博上发起呼吁。
在汶川大地震纪念日的自发静默中,粉丝们开始学起饭圈表达诉求时的高效运作,很多粉丝才开始下载微博,学习使用超话,学习如何打榜给话题刷热度,恶补饭圈知识。他们在微博写大字报控诉官方问题写明诉求,用抽奖吸引大量转发。
不过「回旋派」和「主战派」至今仍未达成共识,迷茫感依旧笼罩着粉丝们。即使是那些被贝拉的发言感动的粉丝,一个疑问依然笼罩在他们心间:
「我能相信你,但我能相信你背后的资本吗?」
03「我能相信你,我能相信你背后的资本吗?」
回到 2020 年 11 月 23 日,A-SOUL 的出道最初并没有受到 V 圈的祝福,相反被认为带着「资本」原罪。
A-SOUL 的出道视频弹幕中,满满当当的都是「差不多得了」。除了生涩的直播和表演,让虚拟偶像的受众——V 圈观众们不买账的,还有组合 A-SOUL 的经纪公司乐华娱乐,以及背后提供技术和资金支持的字节跳动。
在 V 圈的担忧中,乐华和字节代表着资本控制下的造星工业,会毁掉「纯洁的 V 圈」。资本造星背后的粉圈乱象,刷榜、控评、撕番、打投……这些流量粉丝玩转的套路很有可能会破坏原有的 V 圈生态。
A-SOUL 代表的虚拟偶像实际上是虚拟主播和女团偶像的结合。中之人门穿着黑色的全身动作捕捉技术呈现舞蹈姿态,通常在动作捕捉室进行直播活动。
虚拟主播(VTuber)在日本已基于二次元宅文化已有很长的发展历史,主播在拥有一个虚拟形象和一套面部或上半身的动作捕捉设备,自行在电脑前直播。
转折发生在出道仅仅不到 20 天后。成员嘉然在首播中一口气连跳 20 支宅舞,比起时下虚拟主播的能力高出一截,一举俘获了一批 V 圈粉丝。这段在过去两年被称为「梦开始的地方」的录播视频,下方最热的评论是:「宅舞前后弹幕是两种气氛的,这就是实力捏,嘉门🤗」。
降维打击的 A-SOUL 快速圈粉,接下来半年里 A-SOUL 在 B 站和抖音聚集起数百万粉丝,成为国内虚拟偶像产业新的天花板。A-SOUL 能够成功的关键:先进的虚拟人技术,成功的人设,官方的运营,以及中之人的表演,缺一不可。
创造出 A-SOUL 的运营方,为五位成员塑造出各自的「人设」(人物设定):五个人都是大学生。向晚是一个擅长表达、腹黑、胜负欲强的小恶魔,最爱哭;贝拉是队长,温柔、脾气好、坚定、关心成员;珈乐敏感、直率、不善社交、慢热、内心充满着热情但是不擅言语;嘉然是一个吃货,浪漫、善良、细腻感性;乃琳在律所实习,御姐、控制欲偏强、高冷热辣。
粉丝微博截图
成员魅力之外,来自字节跳动和乐华的运营也助推 A-SOUL 成为顶流,一度让粉丝直呼「资本的大手太温暖了」。资金和技术的投入让 A-SOUL 的动作捕捉和直播的流畅程度不断提高,同时运营策划不断成熟,粉丝量和热度逐渐庞大,商业价值显现。
嘉然登上 B 站百大 UP 主榜单,贝拉、珈乐相继突破万舰。2021 年,A-SOUL 仅直播礼物营收合计达 2400 余万,嘉然生日直播收到 260 万元的打赏费,创下国 V 单场直播收入的最高纪录。A-SOUL 拿到肯德基、keep、欧莱雅等多个品牌代言。
乐华还给了 A-SOUL 登台大型演唱会的机会,乐华娱乐 11 周年演唱会时,A-SOUL 和王一博、孟美岐等真人偶像一同登台,表演了两首歌,出场 10 分钟。
然而粉丝最初的担忧还是一语成谶,在梦幻般的氛围之下,珈乐的退出掀开幕布,露出了中之人、公司和粉丝之间的博弈暗流。
04、中之人,演员还是灵魂?
归本溯源,粉丝和运营方对于中之人在虚拟偶像企划中的定位不同,是酿成 A-SOUL 危机最根本的原因。
A-SOUL 和其他虚拟偶像企划的公司采用的运营模式整体上与 MCN 和经纪公司相似,都是采用演员经纪模式。但与后二者不同的是,由于虚拟偶像的外表和设定都是由公司创造,中之人一直被认为只是虚拟偶像的扮演者,而非虚拟偶像本身。
因此在业内,中之人的地位与签约 MCN 的网红和签约艺人公司的明星完全不可同日而语。一名圈内虚拟主播的导演李静(化名)告诉极客公园,在他们眼里,「中之人实际是可以替代的,当粉丝喜欢的是 IP 而非中之人时,就可以用不同的演员替代,当未来 AI 替代了中之人时,会有更懂粉丝的虚拟偶像。」
甚至在李静看来,真正的问题是运营方「来不及」找到合适的其他中之人替换,被迫让珈乐休眠,才引发了后续的危机。
但这种基于经验的看法,实际上在这次危机中已经被粉丝亲手打破。一轮轮的博弈中,粉丝早就把五个表演的女孩儿当作是五名虚拟偶像本尊,把对五名女孩的伤害和不公,认作是对自己喜爱的虚拟偶像的伤害和不公。
中之人的辛苦和职业伤害是行业长期存在的问题。比如网上流传的珈乐中之人被动捕服划伤,李静表示,「很多公司的穿戴动补设备需要紧紧绑在身上,脸部采集需要佩戴的面捕头盔由于摄像机重量,会对中之人颈部有伤害,一般 10 分钟佩戴都是非常痛苦的。一场直播最少 3 小时,如果是天天直播,一定会造成演员颈部、关节、下颚各个部位造成压力。」
示例:《赛马娘》的动捕
但客观来说,偶像、主播还是艺人都是相对特殊的文化类工种,工作压力、伤病风险都要比一般的白领工作更高。让粉丝更不满意的问题,是工作高风险和取得的成绩,与中之人个人回报的极度不匹配。
上文提到 A-SOUL 一年在 B 站仅直播创造的收入就达到 2400 万元,但中之人的工资在传言中一年只有 8-12 万,粉丝打赏给她们的提成只有 1%,甚至「不是总额的 1%,而是去掉 B 站分成后,剩下部分的 1%。实际是粉丝支出额的千分之 6。」
以此计算,B 站粉丝续费一个 138 元的舰长,中之人可以拿到的仅有 6 毛钱。
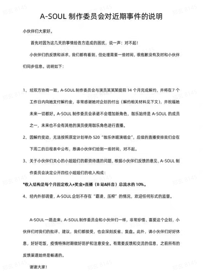
A-Soul 5 月 14 日道歉信
面对粉丝们的质疑,5 月 14 日下午 3 点半,A-SOUL 制作委员会在道歉信里公开了四位中之人的收入构成:「收入结构是每个月固定收入+奖金+直播(B 站&抖音)总流水的 10%」。
从传言中的 1%,到落到纸面上的 10%,数字变化的背后,是中之人地位的转变。
对于虚拟偶像而言,扮演者只是一个可以随时替换的零件,而灵魂意味着不可替代,是虚拟偶像不可分割的一部分,二者创造的价值不同,分享的收益理应不同。而 A-Soul 这场危机给行业最大的启示是:中之人不仅是虚拟偶像的扮演者,更是虚拟偶像的灵魂。
行业今天形成的对中之人角色的固有印象,多少来自于洛天依、初音未来等虚拟歌姬,以及影视行业的动捕演员。
但与传统意义上的动捕演员不同的是,虚拟偶像的中之人不只是表演动作,每天要在直播中和观众聊天的她们,从一开始就是虚拟偶像人设的组成部分,也就是虚拟偶像的灵魂。
在招募中之人之初,就需要中之人和人设相符,而设定好人设后,又需要中之人 rp(role play,角色扮演)。
珈乐的人设就曾因为「魂皮不一」被人质疑。早期她在扮演高冷酷盖的人设时十分尴尬,随着直播次数多起来,珈乐的形象变得丰满——「容易害羞、心直口快的东北人、内心热情但不善表达的软妹……」
这样的中之人,又怎么是简单换一个就能随便替代,更不要说用还远远不能通过图灵测试的 AI。
本文为极客公园原创文章,转载请联系极客君微信 geekparkGO



